顶刊重磅研究|突破胞内屏障!可穿透细胞的纳米抗体,让“折叠错误”的CFTR重获功能

囊性纤维化(Cystic Fibrosis, CF)作为一种常见的致死性常染色体隐性遗传病,困扰着全球众多患者,而F508del-CFTR(囊性纤维化跨膜传导调节因子)突变是引发该病最主要的“元凶”,约90%的CF患者都携带这一突变。长期以来,如何修复这一突变导致的蛋白功能缺陷,是CF治疗领域亟待攻克的难题。近期,国际...

顶刊重磅研究|突破胞内屏障!可穿透细胞的纳米抗体,让“折叠错误”的CFTR重获功能


囊性纤维化(Cystic Fibrosis, CF)作为一种常见的致死性常染色体隐性遗传病,困扰着全球众多患者,而F508del-CFTR(囊性纤维化跨膜传导调节因子)突变是引发该病最主要的“元凶”,约90%的CF患者都携带这一突变。长期以来,如何修复这一突变导致的蛋白功能缺陷,是CF治疗领域亟待攻克的难题。

近期,国际顶级期刊Nature Chemical Biology刊发了一项重磅研究,德国柏林夏里特医学院与莱布尼茨分子药理学研究所团队联手,开发出可穿透细胞的CFTR靶向纳米抗体,首次实现“胞外给药、胞内修复致病蛋白”,为囊性纤维化治疗带来全新范式,也让纳米抗体的应用从胞外靶点正式迈入胞内蛋白领域。




CF治疗的核心困境:F508del突变让CFTR “夭折”在内质网


  • CFTR及治病机制: 其全称为囊性纤维化跨膜传导调节因子,是定位在细胞膜上的氯离子通道,负责调控气道、消化道等上皮组织的水盐平衡,维持黏液正常流动性。一旦CFTR基因发生F508del突变,编码的氯离子通道会出现折叠错误,无法完成正常的成熟加工,被细胞质控系统识别后提前降解,极少能转运到细胞膜上发挥功能。
  • F508del-CFTR 突变:这一突变直接导致患者肺部黏液异常黏稠,堵塞气道,引发反复感染、慢性炎症,最终造成肺功能不可逆损伤;同时还会伴随胰腺功能不全、营养不良等多系统症状,严重威胁患者生命。
  • 目前临床一线治疗方案:为ETI三联疗法,即小分子化药Elexacaftor/Ivacaftor/Tezacaftor(依来卡托/替扎卡托/依伐卡托),虽能部分修复F508del-CFTR功能,但仅能恢复约55%的正常通道活性,无法从根本上稳定CFTR的NBD1(ATP结合部位) 结构域,疗效存在明显天花板。且小分子药物难以精准靶向胞内错误折叠蛋白,存在一定的局限性,临床亟需全新机制的治疗手段。


纳米抗体破局:从“胞外卫士”到“胞内工匠”的华丽转型


  • 纳米抗体(Nanobody)是源自骆驼科动物重链抗体的可变区,具备分子量小、稳定性高、特异性强、易改造等优势[4],是当下生物医药领域的明星分子。但长期以来,纳米抗体的应用被局限在胞外靶点,无法穿透细胞膜靶向胞内致病蛋白,成为其临床转化的最大瓶颈。
  • 本研究团队巧妙破解这一难题,构建了CPP(细胞穿透肽) -纳米抗体偶联物(见图1):
  • 筛选获得靶向CFTR NBD1结构域的纳米抗体NB1,该纳米抗体能精准结合F508del-CFTR,发挥分子伴侣作用,稳定错误折叠的蛋白结构;
  • 通过二硫键将细胞穿透肽R10(CPP) 与NB1偶联,赋予纳米抗体高效胞内递送能力,无需基因递送,直接通过胞外给药穿透细胞膜;
  • 进入细胞后,二硫键在胞内还原环境中断裂,释放功能性NB1,精准结合并修复F508del-CFTR。

这一设计既保留了纳米抗体的高特异性,又突破了细胞膜屏障,让纳米抗体首次成为“胞内蛋白修复工匠”,为折叠错误类遗传病治疗提供了全新思路。

图1 细胞通透纳米抗体作用机制图


硬核数据验证:纳米抗体让CFTR功能恢复至近正常水平

研究团队通过细胞实验、患者原代细胞实验等多维度验证了该可穿透纳米抗体的疗效,数据极具说服力:


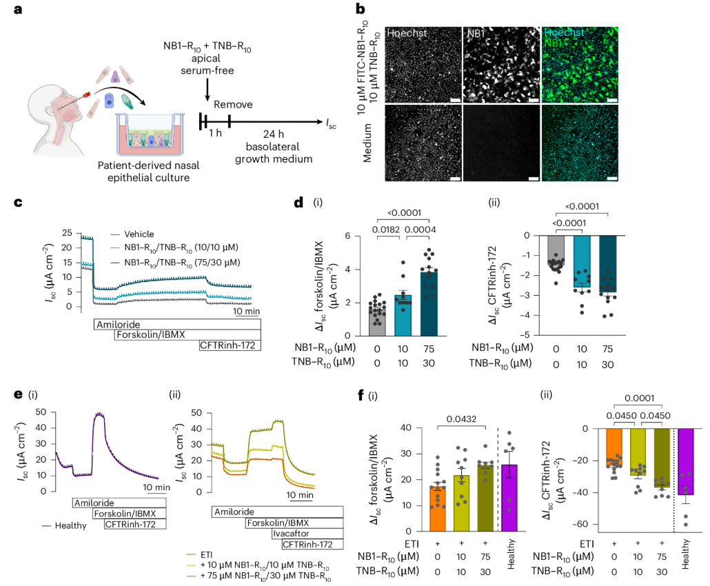
  • 高效胞内递送,安全无毒性纳米抗体可高效穿透CFBE细胞(人囊性纤维化支气管上皮细胞) 、HEK(人胚肾细胞)、患者原代气道上皮细胞等多种细胞,给药24小时后仍能在胞质内稳定存在(见图2a);浓度≤75μM时,细胞存活率超80%,无明显膜损伤,具备良好的成药安全性(见图3)。
  • 精准靶向,特异性结合F508del-CFTR共定位实验显示,纳米抗体与胞内F508del-CFTR共定位系数达0.65,而对照纳米抗体无特异性结合,证明其胞内靶向的精准性,避免脱靶效应(见图2b)。


图2 细胞递送CFTR结合纳米抗体



图3 NB1向CFBE41o-细胞的递送存活率分析



  • 恢复CFTR成熟与膜定位Western blot结果显示,纳米抗体处理后,F508del-CFTR从核心糖基化的未成熟B带,转变为复合糖基化的成熟C带,成功从内质网转运至细胞膜;流式细胞术证实,细胞膜表面CFTR表达量显著提升,效果媲美低温拯救(27℃)的经典阳性对照(见图4d,e)。


图4 纳米抗体处理挽救了F508del-CFTR的成熟、运输和氯离子通道功能,并增强了CFBE41o-细胞对CFTR调节剂的反应



  • 恢复氯离子通道功能,疗效显著Ussing室功能实验表明,纳米抗体可剂量依赖性恢复F508del-CFTR的氯离子转运活性,最优浓度下(75μM NB1-R10+30μM TNB-R10),通道活性大幅回升,且具备CFTR抑制剂敏感性,证实功能修复的特异性(见图5a,b)。


图5 CFTR成熟度与转运分析


  • 与ETI协同,突破临床疗效天花板最具转化价值的是,该纳米抗体与临床ETI三联疗法联用,在CF患者原代气道上皮细胞中,将CFTR功能从ETI单药的55%,提升至近89%的正常水平,提升幅度达1.8-3.8倍,实现协同增效,为临床联合治疗提供了关键依据(见图6e,f)。


图6 纳米抗体处理挽救了F508del-CFTR氯离子通道功能,并增强了CFTR调节剂在囊性纤维化原级气道培养中的反应


纳米抗体的核心价值:重新定义胞内蛋白靶向治疗

这项研究不仅攻克了囊性纤维化的治疗难题,更重塑了纳米抗体的应用边界,其核心价值体现在三大维度:


  • 突破应用壁垒首次实现胞外给药、胞内起效的可穿透纳米抗体,打破纳米抗体仅能靶向胞外靶点的局限,为胞内致病蛋白(如折叠错误、功能异常蛋白)提供了全新治疗工具。
  • 机制互补,疗效升级小分子药物靶向CFTR跨膜区,纳米抗体靶向NBD1结构域,二者机制互补,从不同位点稳定蛋白结构,协同提升疗效,解决现有小分子药物疗效不足的痛点。
  • 广谱适配,拓展疾病版图该胞内递送策略不局限于CFTR,可推广至阿尔茨海默病、帕金森病、溶酶体贮积症等多种蛋白折叠异常引发的遗传病,具备极强的通用性和拓展性。
  • 临床转化潜力巨大纳米抗体可通过雾化吸入给药,直接作用于肺部气道上皮细胞,靶向性更强、全身副作用更低,契合CF肺部局部治疗的临床需求,具备快速临床转化的潜力。


总结:纳米抗体开启胞内治疗新时代

从囊性纤维化的精准治疗,到纳米抗体的应用革新,这项研究,无疑是生物医药领域的里程碑式突破。可穿透细胞的CFTR靶向纳米抗体,既解决了F508del-CFTR折叠错误的核心致病机制,又突破了纳米抗体胞内应用的技术瓶颈,为囊性纤维化患者带来了更高效、更精准的治疗希望,也为全球众多蛋白折叠异常疾病提供了可复制的治疗范式。未来,随着递送系统优化、吸入制剂开发,这类胞内靶向纳米抗体有望从实验室走向临床,成为继小分子药物、传统抗体后,又一重磅生物药类型,让更多罕见病、遗传病患者迎来治疗曙光。




武汉纳博生命科技有限公司是由武汉产业创新发展研究院牵头成立建设的纳米抗体产业平台。在武汉生物城精准医疗产业基地拥有占地面积达1400㎡的自主实验室,并在武汉左岭与黄冈团风分别建立了符合实验动物标准的羊驼实验基地与转运基地,目前基地在饲养的羊驼共200余头,可为科研机构及抗体药物研发企业提供“零免疫背景”保障的羊驼免疫服务。

纳博生命专注于纳米抗体的研发、改造与应用,致力于打造产学研一体化的实验公共服务平台。公司已建成覆盖抗原制备(多肽、蛋白及 RNA)、抗体发现与工程化改造、生物学功能验证与筛选的全链条技术平台。其中 RNA 抗原包含经序列与结构优化、适用于羊驼免疫的 RNA 产品。依托自主 NabLib® 平台,公司采用 pDual 改进型双功能噬菌体展示技术,在保留传统噬菌体展示高效开发优势的同时,可无缝衔接哺乳动物细胞高效表达,显著提升问题分子的筛除效率;其 NabLib® 哺乳动物细胞展示技术,既能提高抗体分子可开发性,又可灵活选择筛选构型,为下游抗体应用与检测提供可靠保障。公司通过多平台协同互补,为药企及科研院所提供灵活高效的抗体发现与改造服务,助力创新药物与诊断试剂研发。

联系电话:400-822-9180
邮箱:marketingdept@nanobodylife.com