抗埃博拉新突破!纳米抗体凭实力成为广谱抗病毒 “潜力选手”

《Nature Communications》最新发表的中国科研团队研究,以骆驼源纳米抗体为核心,打造出全球首个高效广谱抗埃博拉双特异性疗法 BA2-1A10,彻底打破传统抗体仅针对单一埃博拉病毒的局限,从体外中和到体内动物实验全维度数据惊艳,纳米抗体的 “小身材、大能量” 被完美验证!

抗埃博拉新突破!纳米抗体凭实力成为广谱抗病毒 “潜力选手”

研究核心背景

          埃博拉病毒(EBOV)、苏丹埃博拉病毒 SUDV)、邦地布优埃博拉病毒BDBV 等致死率最高达 90%2022年刚果(金)、乌干达相继爆发疫情,而现有获批疗法(如 REGN-EB3mAb114)仅对 EBOV 有效,对SUDVBDBV等无明显疗效。传统抗体还面临分子量过大(150kDa)、血脑屏障穿透差、病毒易逃逸等痛点,开发广谱高效疗法迫在眉睫。

核心研究结果:纳米抗体凭三大突破破解困局

1. 筛选出 全能型纳米抗体,广谱中和覆盖多病毒

科研团队通过骆驼免疫和噬菌体展示技术,从 102 个候选克隆中,筛选出 1A10 BA2 两个克隆:

体外中和无死角:二者可同时中和 EBOVSUDVBDBVBA2 还能高效抑制雷斯顿埃博拉病毒 RESTVIC50=2.3nM),是唯一对 RESTV 有效的抗体见图1a-de

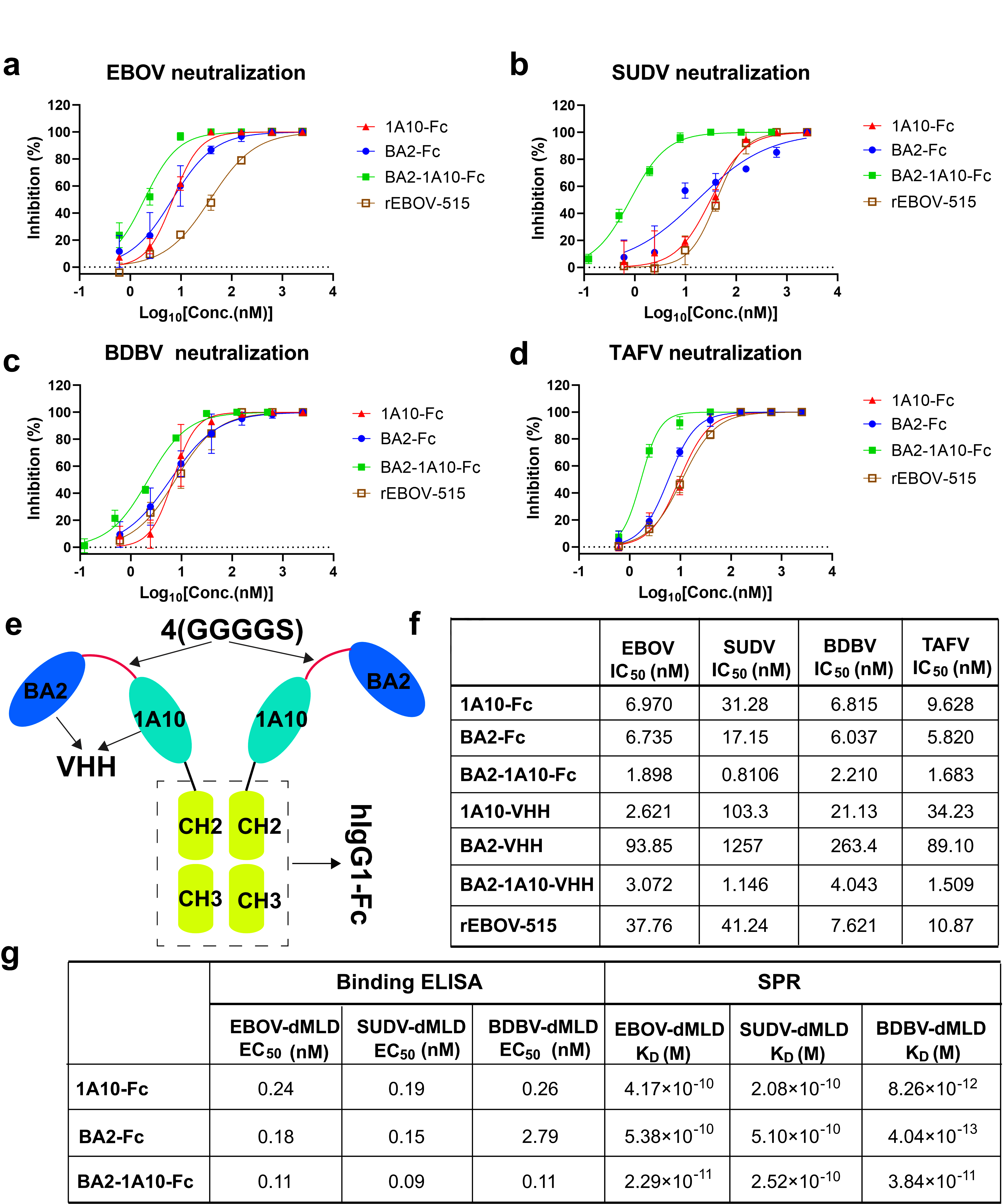
活病毒验证可靠: BSL-4 实验室中,1A10 BA2 EBOV IC50 分别低至 6.97nM6.735nM,对 SUDV IC50 31.28nM17.15nM,远优于其他候选抗体见图1f-hi

体内保护力拉满:EBOV 小鼠模型中,5mg/kg 剂量 1 天给药即实现 100% 存活,SUDV 仓鼠模型中 1A10 单抗体也能达成 100% 保护见图6a,b


1 广谱中和抗体的筛选鉴定


2. 结构解析揭秘 精准打击机制,冷冻电镜图直观呈现

通过 2.56Å1A10)和 2.96ÅBA2)高分辨率冷冻电镜技术,团队首次明确了纳米抗体的作用靶点和机制。


  • 1A10(石灰色)结合 GP1 基部 + GP2 IFL 基部,BA2(青灰色)靶向 GP2 疏水融合肽,二者结合表位非重叠且均位于 GP 高度保守区域(见图3g,可同时结合 GP 三聚体无空间位阻(见图2a-i);



2 广谱抗体 1A10 BA2 的特性分析:体外结合特性及中和机制


  • 1A10 结合 GP1 基部 + GP2 IFL 基部(糖帽下方区域),形成 16 个氢键 / 盐桥(11 个与 GP1、5 个与 GP2)及 2 个阳离子 -π 堆叠,不仅阻断 NPC1 受体结合,还能延缓 GP 糖帽水解,多环节抑制病毒入侵见图3d,e
  • BA2 靶向 GP2 疏水融合肽,跨越两个 GP 单体,形成 11 个氢键 + 1 个芳香族相互作用见图3f,精准阻断病毒膜与宿主膜融合,即使病毒入胞后(感染 4 小时后给药)仍能发挥作用,中和效力较病毒预结合阶段提升 3 倍,较病毒附着后阶段提升 10 倍
  • 关键优势:二者结合表位的关键残基在埃博拉病毒各物种中高度保守(仅少数非关键残基存在变异,不影响结合),这是广谱中和的核心结构基础(见图3g)
    3 埃博拉病毒(EBOV)糖蛋白(GP)与 1A10 BA2 的相互作用

3. 工程化改造实现 “1+12”,双特异性纳米抗体效能提升

纳米抗体相较传统抗体具备极强的结构灵活构建优势,其仅由单一重链可变区构成,无轻链干扰,分子结构简洁且可塑性极强,既可以单独进行人源化、亲和力成熟等改造优化,也能通过柔性连接子轻松实现多价、双特异性甚至多特异性的串联构建,还可灵活融合 Fc 段、靶向肽、荧光标签等不同功能模块,在改造过程中不易出现空间位阻、折叠错误等问题,能最大程度保留甚至提升原有的结合活性与生物学功能,适配多样化的研发设计需求。

基于这一核心优势与结构分析,团队用 4 个 GGGGS 重复序列的柔性连接子,将 1A10 和 BA2 串联并融合 IgG-Fc,轻松实现双特异性抗体 BA2-1A10 的构建(图 4e),且构建后的抗体仍保持高效的抗原结合与体内外活性,充分印证了纳米抗体灵活构建的特性:

体外中和效能暴涨: EBOV/SUDV/BDBV/TAFV IC50 别低至1.9nM/0.81nM/2.21nM/1.68nM,对 SUDV 的效力较 1A10 提升约 38 倍、较 BA2 提升约 21 倍,远超阳性对照 rEBOV-515见图4a-d,f,g

抗逃逸能力拉满:10 次病毒传代实验中,单抗体组快速出现 GP 突变(如 E304AE106K),而 BA2-1A10 组未检测到任何突变,大幅提高病毒逃逸的遗传壁垒见图5g


4 单特异性与双特异性抗体的结合反应性及中和效率评价


5 单特异性与双特异性抗体的结合活性及中和效价评价

体内治疗窗口宽:SUDV 仓鼠模型中,感染后 2 天给药仍保持 83% 存活率,且治疗后动物持续增重,恢复速度显著优于单抗体见图6b

关键数据一览,实力证明

  • 结合亲和力:1A10 BDBV-dMLD KD 0.4pMBA2 对各型 GP 均保持 2nM 级结合见图4g
  • 体内存活率:EBOV 小鼠模型 1/2 天给药 100% 存活,BDBV 模型 25mg/kg 剂量 1 天给药 100% 存活见图6a,c

6 Fc 段的纳米抗体在啮齿类动物中对 EBOVSUDVVSV-BDBV 感染的保护效果

研究意义与未来展望

本研究不仅开发出目前最有效的广谱抗埃博拉候选药物,更验证了 结构导向的纳米抗体工程化策略的可行性。纳米抗体凭借小巧的结构、超高的稳定性、强大的工程化潜力,克服了传统抗体的诸多局限,为新冠、马尔堡、拉沙病毒等烈性 RNA 病毒的广谱治疗提供了全新范式。

在纳米抗体技术加速落地、产业潜力持续释放的浪潮中,一批专注于该领域的企业脱颖而出,我们纳博生命便是其中的核心力量,凭借核心技术优势,在纳米抗体的开发与应用领域深耕细作,为行业发展注入强劲动力。

武汉纳博生命科技有限公司是由武汉产业创新发展研究院牵头成立建设的纳米抗体产业平台。在武汉生物城精准医疗产业基地拥有占地面积达1400㎡的自主实验室,并在武汉左岭与黄冈团风分别建立了符合实验动物标准的羊驼实验基地与转运基地,目前基地在饲养的羊驼共200余头,可为科研机构及抗体药物研发企业提供零免疫背景保障的羊驼免疫服务。

纳博生命专注于纳米抗体开发、改造与应用,致力于构建产、学、研一体化的实验公共服务平台。拥有NabLib®平台所具备的 pDual改进型双功能噬菌体展示技术,能够在传统噬菌体展示的高效开发的基础上,无缝衔接哺乳动物细胞高效生产,大大提高筛除问题分子的效率;NabLib®哺乳动物细胞展示技术,不仅可以提升筛选分子的可开发性,还可以灵活地选择抗体的筛选构型,为下游抗体分子的应用和检测提供更好的保障。

现拥有从抗原制备(多肽、蛋白及RNA),到抗体发现和抗体工程,再到生物学功能验证/筛选的全链路技术平台。其中RNA抗原包括针对羊驼进行RNA结构和序列优化的RNA;抗体发现与抗体工程服务采用噬菌体展示、RNA以及哺乳动物细胞展示在内的多种技术路线。通过多平台的交叉互补为药企及科研院所提供灵活的抗体发现及改造服务,助力药物试剂的研发。

联系方式:400-822-9180

联系邮箱:marketingdept@nanobodylife.com